プロフィール
アクセス
HOME
お知らせ
シルバーウイーク休診日のお知らせ
休日当番のお知らせ
特定健康診査(特定検診)について
保険証について
禁煙外来の再開について
オンライン診療について
クリニックについて
診療時間
ご挨拶
外来医師
訪問診療について
訪問診療医師
当院におけるかかりつけ医機能について
当クリニックの施設基準:加算
予防接種について
東ヶ丘訪問看護ステーションについて
訪問看護サービス内容
東ヶ丘訪看の魅力・特色
理学療法士・作業療法士による訪問
訪問看護重要事項説明書(医療保険・介護保険)
東ヶ丘居宅介護支援事業所について
利用の流れについて
利用できる対象者について
費用について
営業日時について
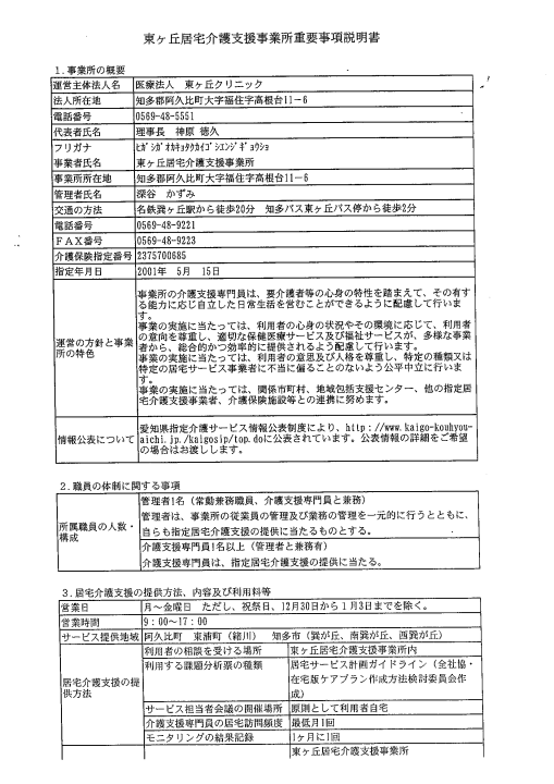
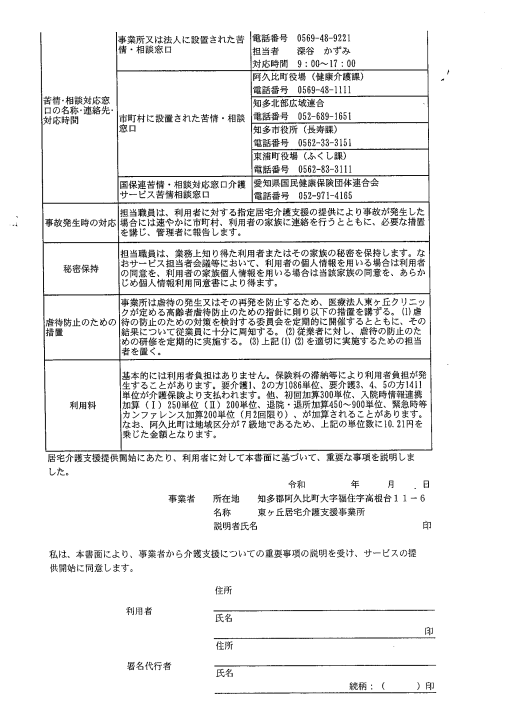
居宅介護支援事業所重要事項説明書
採用情報
医療事務
ケアマネージャー
プロフィール
アクセス
居宅介護支援事業所重要事項説明書
HOME
東ヶ丘居宅介護支援事業所について
居宅介護支援事業所重要事項説明書
居宅介護支援事業所の重要事項説明書